政府信息公开

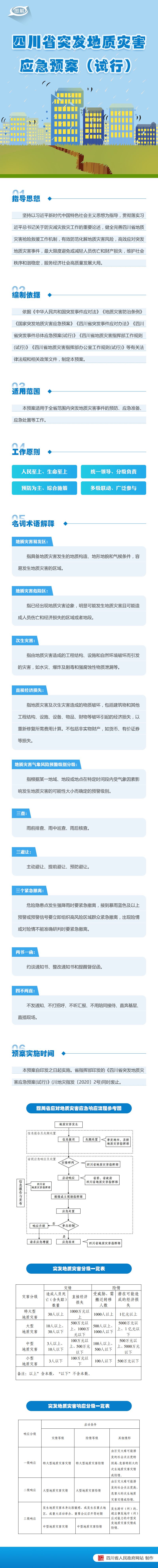
《四川省突发地质灾害应急预案(试行)》图片解读

来源:省政府网站 发布时间:2023-06-20 11:15 浏览次数: 字体: [ ] 打印


扫一扫在手机打开当前页