今天是:2025年12月04日
繁
适老模式
无障碍浏览
公众用户空间
搜索
首页
政府信息公开
工作动态
办事服务
业务管理
交流互动
专项工作
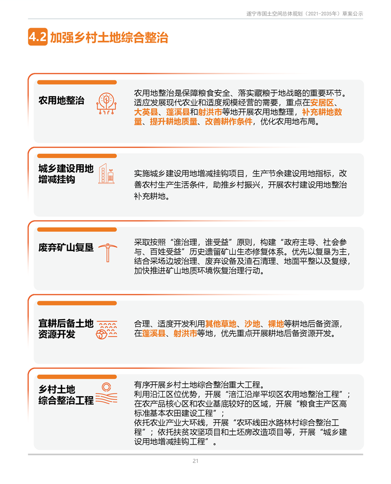
《遂宁市国土空间总体规划(2021—2035年)》补充公示
来源: 遂宁市自然资源和规划局
栏目:
发布时间: 2023-05-16 09:48
阅读:
字体: [
大
中
小
]
打印
分享: