今天是:2025年12月04日
繁
适老模式
无障碍浏览
公众用户空间
搜索
首页
政府信息公开
工作动态
办事服务
业务管理
交流互动
专项工作
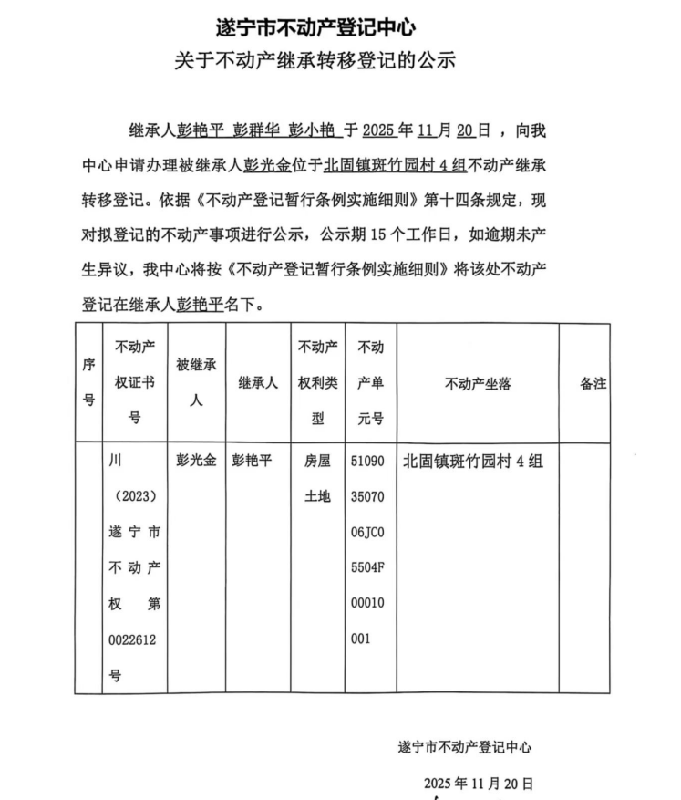
遂宁市不动产登记中心关于不动产继承转移登记的公示(彭艳平)
来源: 市自然资源和规划局
栏目:
发布时间: 2025-11-20 10:49
阅读:
字体: [
大
中
小
]
打印
分享:
编号2025112002