今天是:2025年12月04日
繁
适老模式
无障碍浏览
公众用户空间
搜索
首页
政府信息公开
工作动态
办事服务
业务管理
交流互动
专项工作
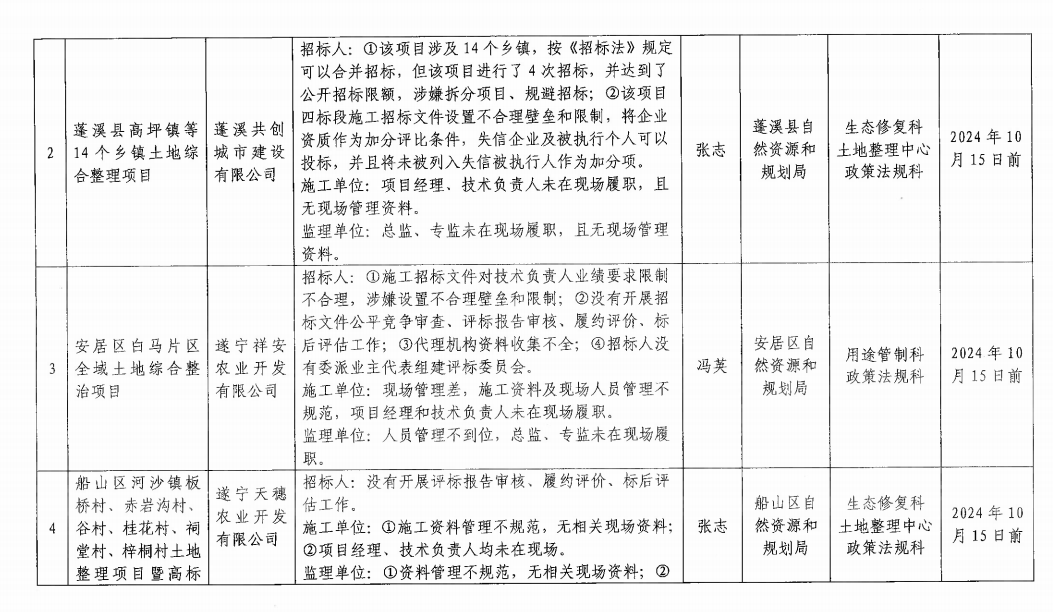
全市自然资源和规划领域“双随机、一公开”检查发现问题公示
来源: 市自然资源和规划局
栏目:
发布时间: 2024-10-10 10:34
阅读:
字体: [
大
中
小
]
打印
分享:
我局对全市自然资源和规划领域工程建设项目开展了“双随机、一公开”检查,现将检查发现问题公示如下: